月: 2022年10月
CH340K
秋月で70円で売ってるシリアル変換ICを使った新しいリグコンIFを導入しました。
これまでPCから無線機にはリグコントロールのシリアルとUSBIF4CWをつないでいたので、それをひとつにまとめることが出来ました。
CH340Kはクロック水晶を用意しなくても良く、なかなか優れモノだと思います。
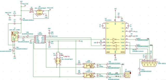
回路図はこんな感じ。

- 小ブロックのGNDを共通GNDに接続するのにチップビーズを使用(0Rで良かったな)。
- DTRをCWキーイングに使用(Logger32と令和zLogで確認)。
- RTSをPTTに使用(WSJT-XとTS-2000SXで実績)。
部品は秋月の通販で入手出来るかで選びました。

- チップ部品は1608サイズとしました。
- 部品単価は、送料の分を考慮してあります。
基板はALLPCBで作りました。

- GNDパッドが半田しにくい(特にC9)。
- J2/S端子も半田しにくい。
- 次は考えます。
実装図。

- 無線機のシリアルコネクタに直結します(ビスはM2.6の8ミリ)。
- D-Subコネクタ取り付け時は注意必要(曲がって付いちゃう)。
TS-2000SXでFT-8が動き出すまでに難儀していましたが、これはオーディオ系のDIN13Pコネクタへの接続がうまく出来なかっただけで、ダイソーの拡大鏡メガネ投入で解決しました。
これでセカンドシャックでもFT-8で楽しめるようになりました。
TS-2000でもデジタルしたい
実は先日とりあえずFT8出来た。
アンテナは全市全郡そのままだったので、1200で3局。
ただ、最初の2局の時は、ALCは最大限に振れていた。
このときPCのオーディオ出力をST-71(600Ω:600Ω)を介しただけでACC2(背面DIN13P)のデータ通信用AF入力に直結してた。
3局目の時は、TS-2000のAFレベルを調整して、設定値が1~9でデフォルト4のAF入力レベルを最低値の1にして、WSJT-Xの出力調整を最小にしてようやくALCが降れなくなった。
これを、ST-71とACC2の間に1kの半固定抵抗を入れて調整。

AF入力レベル2で出力調整-10dBがそれっぽい。
これで運用してみようかと思うんだけど、いま上がっているアンテナが1200なので、相手がいるかな。。。。。
10月度ミーティング
きょうはみなさん出足が遅かったな。
セカンドシャックでFT8が動き出したのを報告出来たよ。
## 1200で3QSO。
こちらの動画見て用意した簡易オシロをデモしてみたけど、これで完成まで持って行きたい。








