ツール
部品ライブラリの追加
digikeyライブラリを使おうとしたのは、RSのだとなんか登録が必要みたいで煩わしかったから。
でも、いっぱいダウンロードしたライブラリのどれを使えばいいのか分かりにくいので、止めた。
次にmouser。
どうやらRSのと同じっぽい。
部品情報ページからライブラリがあればダウンロードして使う。
無ければリクエストする。
でも、mouserの方は部品検索の画面で登録ライブラリがあるのかどうかが分かるので便利だ。

こちらのライブラリを使うには、ライブラリローダー(サポートソフト)をインストールする(それに登録が必要だった)。
インストールしようとダウンロードした.zipファイルの中にはフォルダが2個。
Library Loaderの中のインストーラーを起動してみる。
そして、感動とか何も無く出来たショートカットをダブルクリック。
登録しろと。
ライブラリのディレクトリはC:\KiCadとした。
ルートに置くのはどうかと思ったけど。。。。。
で、どうやらこのあたりで送られてくるメールでアクティベーションしなくてはいけないらしい。
別のPCにインストールしたときはそんな覚えはないけど使えてて、でもログイン出来なかったのはそんな理由かも。
いよいよライブラリの登録だけど、まずは回路図エディタは閉じておくのが吉(たぶん基板図のも)。
開いたままだと、すでに読み込んである部品データが化けるみたいなので。
で、mouserから(RSでもたぶんよっしー)ECADモデルをダウンロードする。
って、ライブラリローダーを立ち上げてたから?
mouserからダウンロードしただけでライブラリに追加されたらしい。

回路図化けは要注意だけど、これで使っていこう。
KiCad 5.1.6
かなり久しぶりなので、インストールから。

ネット情報元にdigikeyライブラリ追加してみたけど、あんまり増えた感無いな。
最少配線幅を設定する
いよいよ配線を引くのだけど、まずは配線仕様を決めておく。
最少配線幅と線路間隔だけど、ほんとは実際に注文する基板屋さんの仕様を入れるべき。
多くは0.25ミリとかだと思う。
でも今回はKiCadのトレーニングだし、作るものもバラックで組んでも良さげな回路規模なので、ずっと太い配線で引いてみようと思う。
今回の基板で一番狭いところは、TRとICのピン間で、基板図で確認するとどちらも2.5ミリ(おそらく実際は2.54ミリ)なので、それで配線できるぐらいに広く1.0ミリを最少線路幅および線路間隔として、配線の標準は2ミリとしてなるべくこれで引いてみる。
設定は、基板エディタPcbnewでデザインルール→デザインルールでデザインルールエディタ、ネットクラスエディタのタブでクリアランスを1.0(ミリ)、配線幅を2(ミリ)に変更する。
これだといつも2ミリの配線幅でしかないから、グローバルデザインルールタブのカスタム配線幅で別の線路幅を追加しておく。
Pcbnewのメイン画面に戻ると、画面左上でカスタム配線幅で入力した線路幅が選べるようになってるのが確認できます。
今回は、線路幅のデフォルトを2.0ミリとし、追加で細いところ用に1.5ミリ、太く配線したいとき用に3ミリと5ミリを追加しました。
そろそろ配線が始められます。
コンポーネントとフットプリントの関連付け
昨日までで、回路図の入力がとりあえず完了した(ということにしておく)。
次はプリント基板の配線をするのですが、回路図からネットリストというのを作っておくと、回路図とプリント基板の配線を一致させることが出来ます。
KiCadのネットリストは、単に配線のつなぎを受け渡すだけでなく回路図の部品をフットプリントに関連付けるので、基板図入力を始めたらどんどん進めることが出来る。
フットプリントというのは、部品ランドと思っていればいいと思う。
回路図エディタの画面上側ツールボタン、右から3番目にあるCvPcbアイコンをクリック。
CvPcbが起動してもマウスカーソルは時計のままだけど、なんかネット上のサーバーだかクラウドだかのデータベースを見に行ってるみたいなので、しばらく待つのが吉。
しばらく待つと、画面が表示される。

横に三分割されてるけど、
左がライブラリ名、
中央が回路図の部品表、
右が候補のフットプリント名リスト。
キャパシタC1のフットプリントを選ぶには、ライブラリはCapacitors_ThroughHoleを選び、部品表からはC1、フットプリント名はとりあえずCapacitors_ThroughHole:C_Disc_D7.5_P5を選んでおく。
これがどんなフットプリントなのかを見るには、フットプリント名を選択した状態でCvPcbツールボタンの「選択したフットプリントを見る」アイコンをクリックするとフットプリントの形が分かる。

部品の大きさを調べるには、左側のmmアイコンをクリック、マウスカーソルを1番ピンに合わせてスペースキーでゼロ座標にして、2番ピンにカーソルを合わせれば距離が分かります。
さらに、上側ツールボタンの「3D表示」アイコンをクリックすると、部品外観が3D表示でぐりぐり出来る。

フットプリントを確認できたら、CvPcbに戻ってフットプリント名をダブルクリックすると、部品表欄で部品とフットプリントが関連付けされたのが確認出来る。
今回はKiCadのトレーニングなので、他のキャパシタも同じフットプリントに関連付けました。
他の部品もどんどんてきとーに関連付けしていく。
CvPcbを保存して終了して回路図エディタに戻ります。
回路図エディタでも念のため保存してから、「ネットリストの生成」アイコンクリックでネットリストが生成できました。
これで基板図入力が始められます。
KiCadの回路図で定数を入れてみる。
配線がつながったので、次の段階として回路番号と定数を入れて、回路図を完成させることにする。
部品シンボルに矢印カーソルを合わせて右クリックで「コンポーネントを編集」が出てくるけど、キーボードで「U」押したら回路番号、「V」押したら定数を編集出来るので、慣れればこちらの方がずっと簡単。
回路番号は、「?」となっているのを元の回路図に合わせて数字に書き換えとく。
元の回路図に無い部品はそのままにしておくと、後でアノテーションで重複無い番号に割り当ててくれる。
ついでに定数等の表示を見やすくするのに、「M」で移動(「G」ではない)、「R」で回転。
追加したキャパシタの定数だけど、Q1のパスコンはエミッタ-GND間のC2と合わせて100pと、Q2パスコンは出力側と同じ0.01uFとしてみた。
もうひとつ。
電源がシンボルにしかつながっていないので、電源コネクタを追加しといた。
ここまで来たので、アノテーションでGO!
画面上端に並んでいるオペアンプなアイコンをクリック。
無事に未定だった回路番号に数字が振られたけど、それだけ。
そしていよいよ、ERC。
画面上端、テントウムシをポチッ。
「実行」で、何やらエラー。
「このピンを駆動するピンがありません。」
って、実はこのエラーが出るのは知ってたけどね。
どういう理由なのかは理解出来ていないけど、電源アイコンにはPWR_FLAGを接続しておくものらしい。
そこで、+9V、VDD、GNDにPWR_FLAGをつないでおく(どこでもいい)。
再度ERCに挑戦。
まだ出るな。。。。。
LM386の電源ピン?
とりあえずPWR_FLAGをつないでERCしてみると、エラー無くなった。
いいのかな?
これで回路図はいったん整ったので、次は基板図入力の準備をすることにします。
KiCadの回路図で配線してみる。
部品シンボルを並べたので、画面右端ツールボタンのGNDアイコンの下、「ワイヤを配置」アイコンをクリックして配線モードへ。
配線したいところの、始点でクリック、曲げるところでもクリック、終点でダブルクリック。
簡単だ。
配線同士をつなぐと自動的に接続点が表示される。
部品シンボルの根元で2本目の配線をつなぐと接続点は出ないこともあるけど、そういう時は右端ツールボタンの接続点アイコンで明示的に接続点を表示出来る。
今回の回路図でいうと、LM386の7番ピンはNCなので、そんな時は右端ツールボタンから×印を選んで未接続端子として明示しておく。
配線を消してやり直したいときは、配線モードで消したい配線にカーソルを合わせてDELキー。
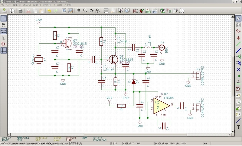
あれこれしてたら、こんな感じになった。

ここまで出来るとERCしたくなるけど、それにはアノテーションをしなくては。
エレクトリカルルールチェック。
まあ、電源ノードとGNDがつながっているとか、未接続の端子が無いかとかチェックしてくれるのかな?
アノテーション。
C1とかR1とかの回路図番号の数字のところを重複無いように自動的に割り付けてくれる。
今回は元にした回路図と同じ回路図番号にしたいので、手動で番号付けることにする。
ということで、次は回路図番号とか定数を入れていこう。




